Aquino family

Aquino family
Current region Philippines
Place of origin Tarlac
Members Benigno Aquino Sr.
Benigno Aquino Jr.
Benigno Aquino III
Kris Aquino
Connected members Corazon Aquino
Connected families Cojuangco
Traditions Roman Catholicism
Estate Hacienda Luisita

The Aquino family is one of the most prominent families in the Philippines because of their involvement in politics. They are also involved in other industries such as the business and entertainment.

The family comes from Tarlac and has produced several congressmen, senators, a vice governor and a president. The head of the patriarch family is Servillano Aquino, who was a delegate to the Malolos Congress in 1898. His son, Benigno Aquino, Sr. followed his footsteps as he represented the 2nd District of Tarlac to the House of Representatives of the Philippines (1916-1928) and to the Philippine Legislature by being a senator (1928-1934).[1]

The article contains only historical and present facts regarding the Aquino family and their hold of power throughout the years, this also involves their relationship with other political families such as the Cojuangcos and the Roxas-Araneta clan.

History

Early political involvement

The Aquino political dynasty began with Servillano "Mianong" Aguilar Aquino (April 20, 1874 – February 2, 1959) who was a Filipino general during the Philippine Revolution against Spain (1896-1898), and the Philippine–American War (1898-1902). He served as a delegate to the Malolos Congress. He was born to Don Braulio Aquino and Doña Petrona Hipolito Aguilar. He married Guadalupe Quiambao, with whom he had three children, Gonzalo (born 1893), future Philippine Senator Benigno (born 1894), and Amando (born 1896). Later, he married his sister-in-law, Belen Sanchez, and had a child with her, future Philippine Congressman Herminio (born 1949).[2]

In 1896, Mianong Aquino became a mason and joined the Katipunan. He was also elected mayor of Murcia, Tarlac and, under General Francisco Makabulos, he organized the Filipino revolutionary forces against the Americans. He was promoted to major, but was defeated in the battle at Mount Sinukuan in Arayat, Pampanga. After the Pact of Biak-na-Bato was signed, Aquino was exiled to Hong Kong together with Emilio Aguinaldo and the revolutionary government. He returned to the Philippines in 1898, and joined General Antonio Luna to fight against the American forces. Together they attacked Manila but retreated to Mount Sinukuan. On September 1902, he surrendered and was jailed in Bilibid Prison, and sentenced to hang. However, United States President Theodore Roosevelt gave Aquino a pardon after two years. On February 3, 1959, at the age of 84, Aquino died of a heart attack.[2]

His son, Benigno “Igno” Aquino Sr. (September 3, 1894 – December 20, 1947) served as a representative to the National Assembly (1919-1926), majority floor leader, and senator (1928). Igno Aquino was appointed member of the Council of State (1942), and speaker and director general of KALIBAPI (Kapisnan ng Paglilingkod sa Bayan). He is the father of Benigno “Ninoy” Aquino Jr. (November 27, 1932 – August 21, 1983).[3]

Ninoy Aquino campaigned for Dr. Jose P. Laurel and later Ramon Magsaysay for the presidency. He became the youngest municipal mayor at age 22.[3] In the same year he married Corazon "Cory" Cojuangco, and they had five children; Maria Elena (Ballsy), Aurora Corazon (Pinky), Benigno Simeon III (Noynoy), Victoria Eliza (Viel), and actress and TV host Kristina Bernadette (Kris). He also became the nation's youngest vice-governor at 27. He became governor of Tarlac province in 1961 at age 29, then secretary-general of the Liberal Party in 1966. In 1967 he made history by becoming the youngest elected senator in the country's history at age 34.[2] Ninoy was also a leading opponent of the rule of President Ferdinand Marcos (1917–1989). When martial law was declared in 1972, Ninoy was immediately imprisoned and placed in a solitary cell for about eight years, until Marcos allowed him to leave for heart surgery in the United States. Upon his return to the Philippines three years later, he was murdered at the national airport, before he had stepped out onto the tarmac. Who ordered the assassination is not known to this day. But his sympathizers voted for his widow, Cory, in the snap election of February 1986.[3]

Ninoy Aquino's opposition to the Marcos regime

In 1968, during his first year in the Upper House, Ninoy warned that Marcos was on the road to establishing "a garrison state" by "ballooning the armed forces budget", saddling the defense establishment with "overstaying generals" and "militarizing our civilian government offices". In myriad ways Ninoy Aquino bedeviled the Marcos regime, chipping away at its monolithic facade. His most celebrated speech, insolently entitled "A Pantheon for Imelda", was delivered on February 10, 1969, and assailed the first lady's first extravagant project, the P50 million Cultural Center, which he dubbed "a monument to shame". These so-called "fiscalization" tactics of Aquino quickly became his trademark in the senate.[2]

It was not until the Plaza Miranda bombing however—on August 21, 1971—that the pattern of direct confrontation between Marcos and Aquino emerged.[2]

Later, the Marcos government presented "evidence" of the bombings as well as an alleged threat of a communist insurgency, suggesting that the bombings were the handiwork of the growing New People's Army. Marcos made this a pretext to suspend the Writ of Habeas Corpus, vowed that the killers would be apprehended within 48 hours, and arrested a score of known "Maoists" on general principle. Ironically, the police captured one of the bombers, who was identified as a sergeant of the firearms and explosive section of the Philippine Constabulary, a military arm of the government. According to Aquino, this man was later snatched from police custody by military personnel and the public never heard from him again.[2]

President Marcos declared martial law on September 21, 1972 and he went on air to broadcast his declaration on midnight of September 23. Aquino was one of the first to be arrested and imprisoned on trumped-up charges of murder, illegal possession of firearms and subversion. On April 4, 1975, Aquino announced that he was going on a hunger strike, a fast to the death to protest the injustices of his military trial. On May 13, 1975, on the 40th day, his family and several priests and friends, begged him to end his fast. He acquiesced, confident that he had made a symbolic gesture. But at 10:25 p.m. on November 25, 1977, the government-controlled Military Commission No. 2 headed by Major-General Jose Syjuco found Ninoy guilty of all charges and he was sentenced to death by firing squad. However, Aquino and many others believed that Marcos, ever the shrewd strategist, would not let him suffer a death that would surely make Ninoy Aquino a martyr.[2]

In 1978, from his prison cell, he was allowed to take part in the elections for Interim Batasang Pambansa (Parliament). Although his friends, former Senators Gerry Roxas and Jovito Salonga preferred to boycott the elections, Aquino urged his supporters to organize and run 21 candidates in Metro Manila. Thus his political party, dubbed Lakas ng Bayan (People's Power), was born. The party's acronym was "LABAN" (the word laban means "fight" in the Filipino language, Tagalog). He was allowed one television interview on Face the Nation (hosted by Ronnie Nathanielsz) and proved to a startled and impressed populace that imprisonment had neither dulled his rapier-like tongue nor dampened his fighting spirit. Foreign correspondents and diplomats asked what would happen to the LABAN ticket. People agreed with him that his party would win overwhelmingly in an honest election. Not surprisingly, all his candidates lost due to widespread election fraud.[2]

In mid-March 1980, Ninoy suffered a heart attack, possibly the result of seven years in prison, mostly in a solitary cell which must have taken a heavy toll on his gregarious personality. The surgeons were reluctant to do a coronary bypass because of their unwillingness to be involved in a controversy. Additionally, Ninoy refused to submit himself to the hands of local doctors, fearing possible Marcos "duplicity", preferring to either go to the United States for the procedure or to return to his cell at Fort Bonifacio and die.[2]

On May 8, 1980, Imelda Marcos made an unannounced visit to Ninoy at his hospital room. She asked him if he would like to leave that evening for the U.S., but not before agreeing on two covenants: 1.) That if he leaves, he will return; 2.) While in America, he should not speak out against the Marcos regime. She then ordered General Fabian C. Ver and Mel Mathay to make necessary arrangements for passports and plane tickets for the Aquino family. Aquino was shoved in a closed van, rushed to his home on Times Street to pack, hustled to the airport and put on a plane bound for the U.S. that same day accompanied by his family.[2] Ninoy was operated on at a hospital in Dallas, Texas. He made a quick recovery, was walking within two weeks and making plans to fly to Damascus, Syria, to contact Muslim leaders, which he did five weeks later. When he reiterated that he was returning to the Philippines, he received a surreptitious message from the Marcos government saying that he was now granted an extension of his "medical furlough". Eventually, he decided to renounce his two covenants with Malacañang "because of the dictates of higher national interest". After all, Ninoy added, "a pact with the devil is no pact at all".

Ninoy traveled extensively in the U.S. delivering speeches critical of the Marcos government.Marcos and his officials, aware of Ninoy's growing popularity even in his absence, in turn accused Aquino of being the "Mad Bomber" and allegedly masterminding a rash of bombings that had rocked Metro Manila in 1981 and 1982. Ninoy denied that he was advocating a bloody revolution, but warned that radicalized oppositionists were threatening to use violence soon. He urged Marcos to "heed the voice of conscience and moderation", and declared himself willing to lay his own life on the line. After 3 years in Exile Ninoy return on August 21, 1983 and shot on the tarmac of Manila International Airport.[2]

Ascension in power of Corazon Aquino

Before 1972, Benigno “Ninoy” Aquino, Jr., was known for his criticisms of the Marcos regime. His public criticisms caused him to be constantly shown in media, and was eventually loved by the Filipino people. It didn’t come as a surprise then that when Marcos declared Martial Law in 1972, Ninoy was one of the first among many oppositions that were unjustly arrested.[4] Eleven years later, on August 21, 1983, he was allegedly assassinated by Marcos.[5] This assassination caused the uprising of the Filipino people, and at the same time, the pressure on Corazon “Cory” Aquino to take the place of his late husband.[6]

Initially, Cory was hesitant to participate in politics. For one, she was inexperienced and did not know much about Philippine politics. Two, she was being thrust into the position of president – the highest position in the state. After spending a day in isolation in a church, Cory then decided that she will run for presidency against Marcos, who declared a snap election.[7] At the start of her campaign, Cory was criticized by Marcos for being “just a woman”[6] who did not know anything about politics – which was true. At first, Cory relied heavily on her aides and advisers to answer questions regarding political issues. On December 16, in an interview with The New York Times, she said “What on earth do I know about being a President?”. This led to the doubts of political commentators on her capability to lead the nation. However, as the elections were nearing, Cory started to learn more about politics, stating that “I’m getting so many crash courses at this point in my life.”[7] At the same time, she was getting the support from the different classes in the Philippines. The oligarchs were supporting her because they believed that she will restore their lost wealth. The Catholic Church, through Cardinal Sin, vouched for her, and ultimately gave her the support and the vote of the religious. The middle class too sided with Cory because of the constricting rules implemented by Marcos. Lastly, the intellectuals sided with Cory because they wanted to join the government under Cory’s rule.[8] On February 7, 1986, Cory won the snap election despite Marcos’ cheating in the election process. However, COMELEC fraudulently declared Marcos victorious on February 15. This led to the uprising of the people who supported Cory, with the addition of some of the low-ranking military officers. These officers, under Juan Ponce Enrile, defected because of the nepotism shown by Marcos in promoting military personnel. When Cardinal Sin called out to the Filipinos to flood EDSA on behalf of Cory, millions of Filipinos came and peacefully rallied in EDSA. This movement by the people was met with tanks from the government. At this point, the Philippines became the center focus of international media. This event, now known as the People Power Revolution, led to the defection of Marcos’ allies, even in the US, and eventually the departing of Marcos himself on February 26, 1986.[8]

Death of Corazon Aquino and election of Benigno Aquino III as president

Cory Aquino, age 75, was diagnosed with colon cancer on 2008. In a span of 16 months, the disease had spread to her other organs, which resulted to the weakening of her body. After being confined and treated with chemotherapy for a month in a hospital in Manila, her body became too weak to continue the chemotherapy. On August 1, 2009, Cory died due to cardio-respiratory arrest.[9]

After Cory’s death, people from different groups called on Noynoy to run during the upcoming 2010 presidential elections. Forty days after her mother’s death, Noynoy Aquino announced that he will run for presidency, and that he will follow the footsteps of his parents in leading the nation should he win the election.[10]

Before Noynoy Aquino became a senator in 2007, he was a congressman from Tarlac from 1998 to 2007. In his three terms, he filed 21 bills, but none became part of the law. In 2007, he ran for a senatorial position. In his senatorial campaign, Noynoy did poorly and was not recognized by the public. However, upon the endorsement of Cory Aquino through an ad saying that “lagot siya sa nanay niya” if he engages in corruption, his ranking in the polls shot up. Come election period of 2007, he was elected 1 of the 12 senators of the Philippines.[11] Even at this point, his performance still remained indistinguishable. Noynoy’s name only appeared once again when her mother, Cory Aquino, died on August 1, 2009 in which the whole nation mourned over. On September 9, 2009, in Club Filipino in Greenhills, he announced that he will continue the fight of his parents, and run for presidency under the Liberal Party.[10] The main slogan of his campaign was “Daang matuwid”, and, “If there were no corrupt, there would be no poor.”, as a way to allege himself with his parents who fought and stood by the same principle. Majority of his campaign stratagem were designed to portray Noynoy as the son of Ninoy Aquino, considered to be the Filipino political martyr, and Cory Aquino, the woman who brought back democracy in the Philippines. He used the color and symbol of Ninoy and Cory, the yellow ribbon, to present himself as their scion that would continue their cause towards proper governance. With this affiliation to his parents, Noynoy won the May 2010 presidential elections by 5 million votes.[5][11]

Relations with other prominent families

Roxas family

Benigno Aquino Sr. and Manuel A. Roxas had a close relationship that they would call each other compadres. They started out as rivals when Roxas, under Osmena’s mentorship and Aquino, under Manuel L. Quezon’s orders, were going against each other in the issue regarding the Hare-Hawes-Cutting Campaigns.[12] In a series of events, they eventually started cooperating with one another. They had started a joint mining corporation and became partners in a law firm.[12] In addition, even their children called the other party tito as a sign of respect and closeness.[12]

Their children, Benigno “Ninoy” Aquino Jr. and Gerardo “Gerry” Roxas, along with Jovita R. Salonga had helped each other in their own perspective fields.[12] Both Ninoy and Gerry were political stars of their time. They also became senators in the 1967 elections under the Liberal Party. Jovito acted as the bridge between Gerry Roxas and Ninoy Aquino. They were co-politicians who were friends but also had a few major issues.

Jovito guided Ninoy and Gerry Roxas with their political careers. He had helped Ninoy in his campaign for Senate as he was receiving cases against him due to his age qualification.[12] Jovita along with other lawyers had to defend Ninoy’s case of being 1 year younger than the required age during the elections but would be enough during the proclamation of the winner.[12] He also helped Gerry become the Liberal Party President in the 1967 elections.

In the 2010 elections, Mar Roxas, the son of Gerry Roxas, stepped down from vying for presidency as the LP presidentiable to give way for Noynoy Aquino. When Noynoy Aquino won as the president, he appointed Mar Roxas to be the head of the Department of Interior and Local Government (DILG).

Cojuangco family

The two leading, or at least well known, political families were joined together by the marriage of Corazon Cojuangco and Benigno Aquino. The Cojuangcos, who gained their wealth due to the continuous acquisition of land from farmers who cannot pay debts, became powerful enough to rule the northern part of Tarlac. The Aquinos on the other hand, became known for the positions held by members of this Family. Ninoy, and his father and grandfather, held important positions in the government. For example, Ninoy’s father, and Cory’s father, were both congressmen, while Ninoy held the position of Mayor of Concepcion at the age of 22.[13] When Ninoy and Cory married in 1954, the two powerful political families combined and became one dominant political family whose members continued to acquire positions, not only in politics, but also in business corporations.

The Aquino family of Tarlac

Servillano Aquino

Main article: Servillano Aquino

Benigno Aquino Sr.

Main article: Benigno Aquino Sr.

Agapito Aquino

Main article: Butz Aquino

Maria Teresa Aquino-Oreta

Maria Teresa Aquino-Oreta (born Maria Teresa Aquino Aquino on June 28, 1944), better known as Tessie Aquino-Oreta, is a Filipino politician. She was the chairperson of the Senate Committee on Education, Arts and Culture in the 11th Congress.

Benigno "Ninoy" Aquino Jr.

Main article: Benigno Aquino Jr.

Benigno "Ninoy" Aquino Jr. was a leading opponent of the rule of President Ferdinand Marcos (1917–1989), who governed the Philippines from 1966 to 1986. Aquino's opposition ended in August 1983 when, after living in the United States for three years, he returned to the Philippine capital of Manila and was assassinated (killed) at the airport. Aquino's death touched off massive demonstrations against President Marcos.[14]

Youthful accomplishments

Benigno "Ninoy" Aquino was born on November 27, 1932, in Tarlac Province, on the island of Luzon, to a prominent family. He was the grandson of a general and the son of a Philippine senator who was also a wealthy landowner. His ambition and energy stood out early when, at age seventeen, he was sent by the Manila Times newspaper to report on the Korean War (1950–53). The war was between the Democratic People's Republic of Korea (North Korea) and the Republic of Korea (South Korea), and was a war in which the United States and China eventually joined.[14]

At age twenty-two Aquino became the Philippines' youngest mayor in his home-town of Concepcion. Just six years later he became governor of Tarlac province (a position similar to governing a state). In 1967 Aquino once again made history when he became the youngest senator ever elected in the Philippines. Meanwhile, he married Corazon Cojoangco, with whom he eventually raised five children.[14]

Later life and death

Aquino became famous for his gifts as a public speaker and for his brilliant mind, as well as his great ambition. He became the leading candidate for the presidency in 1973, when President Marcos was scheduled to leave office after completing the maximum two terms as president. Aquino's ambition to be president was never realized, however, because President Marcos declared martial law (a state of emergency in which military authorities are given temporary rule). At the same time Marcos dissolved the constitution, claiming supreme power and jailing his political opponents, including Aquino. Aquino was charged with murder, subversion (intention to undermine legal authority), and illegal possession of firearms. Although he denied the charges, Aquino was found guilty and was convicted by a military tribunal, or military court, and spent over seven years in prison. In 1980 he was allowed to go to the United States for a heart bypass operation. He remained in the United States as a refugee until returning to the Philippines in 1983. Upon arriving at the Manila airport he was shot and killed.[14]

Following the assassination President Marcos was pressured to appoint a five-person, politically neutral investigative board, led by Judge Corazon Agrava. Marcos and the military stated that a lone gunman who had been hired by the Communist Party had carried out the assassination. The alleged gunman, who had been shot at the airport immediately following the shooting of Aquino, could not be cross-examined. The military carried out its own investigation, and reported that no military personnel were involved in the death. The official commission's majority report found that Aquino was not slain by the alleged gunman, as Marcos and the military claimed, but was the victim of a "criminal conspiracy" by the military led by General Fabian C. Ver, who was the armed forces chief of staff. He was also a close friend and cousin of President Marcos. The commission's findings were astonishing, although from the beginning most Filipinos doubted the official version of the assassination. No proof was ever presented that directly showed Marcos was involved, but almost no one in the Philippines believed that military generals would order the execution of Aquino on their own. Those who suspected Marcos's involvement noted that Aquino posed a threat as someone who might unite the opposition and who had been the president's main rival for decades.[14]

Legacy

As it turned out the democratic opposition to Marcos was strongest after its leader's death. As Marcos lost the trust of his people, the Philippine economy also fell apart. By 1985 the nation was in political and economic chaos, with Marcos under attack by the press and by the strengthened political opposition, which did well in elections. In December 1985 the court proclaimed that General Ver and the others charged with Aquino's murder were not guilty. Marcos promptly returned Ver to his former position. Popular unrest with Marcos's rule grew steadily, however. Within weeks a political movement formed around Aquino's widow, Corazon. She was elected president of the Philippines in 1986, unseating Marcos.[14]

Years Career & Contributions
1949 Covered the Korean War as correspondent of The Manila Times
1949-1954 Presidential Adviser on Defense Affairs
1955-1959 Elected as Mayor of Concepcion, Tarlac
1961-1967 Elected as Governor of Tarlac
1967-1972 Elected as Senator of the Republic of the Philippines
1972-1980 Imprisoned following the Martial Law
1980-1983 Exiled in Boston with his family
1983 Assassination in the Manila International Airport

Paul A. Aquino

Paul Aquino was the brother of Benigno Aquino, Jr. He graduated from the Ateneo de Manila University with a Bachelor of Arts degree. He got his master's degree in Business Administration and Bachelor of Science in Electrical Engineering degree in Santa Clara University, California wherein he’s listed as one of the university’s notable alumni.[15] During Corazon Aquino’s term in presidency, he was appointed by her sister-in-law as her political strategist. At the end of her sister-in-law’s stay in power, Paul Aquino became active in corporate businesses, holding high positions in big corporations.[16]

Positions Held

Political Position Political Strategist of Corazon Aquino
Positions in Business President of Green Core Geothermal Inc.
President of Dynamic Computer Services
President of Corinthian Securities and Management Dynamics.
Chairman of the Board of Energy Development Corp.
Director of Energy Development Corp.
Independent Director of EastWest Banking Corporation.
Director of Philippine National Oil Company
Chief Executive Officer and President of Energy Development Corporation
Herminio Aquino on the left

Herminio Aquino

Main article: Herminio Aquino

Herminio Sanchez Aquino was the brother of Benigno Aquino Sr. He graduated from the Ateneo de Manila University with a Bachelor of Arts in Economics in 1969. After holding the position of 3rd district Representative of Tarlac for three terms, he went back and became active in the world of business.

Positions held[17]

Political position Political Positions: 3rd district Representative of Tarlac (1987-1992, 8th Congress of the Republic)

Jesli Aquino Lapus

Main article: Jesli Lapus

Jesli Aquino Lapus was born on September 12, 1949 in Tarlac City, born to Jesus R. Lapus and Estrella S. Aquino. His mother Estrella was born to Cecillo Aquino and Inez Soliman, Cecillo whom is the cousin of Servillano Aquino, making him the cousin of the late Benigno Aquino Jr. and the uncle of Benigno Aquino III Jr. He attended the Little Flower Academy (Holy Spirit Academy) in Tarlac for his elementary and secondary education. In 1969, he earned a BS in accountancy from the Philippine School of Business Administration / St. Louis University in Baguio City, finishing college in three years and subsequently passing the accountancy board exams. [18]

Education[19]

Career timeline[19]

Years Career/Contributions
2001-2010 Cabinet Member of President Arroyo

Secretary, Department of Trade and Industry (2001) Secretary, Department of Education (2006-2010)

2008-2009 Rated top performing Cabinet Secretary for two consecutive years (2008–09) by Pulse Asia national surveys
2007 Elected into the Executive Board of the United Nations Educational, Scientific and Cultural Organization (UNESCO)
2005 Passed many landmark legislation such as the crucial
  • 2005 Fiscal Reform Measures which saved the Philippines from certain financial crisis
  • WTO Safeguard Laws including the Anti-Dumping Law
  • Philippine Deposit Insurance Corp. Charter
  • Overseas Absentee Voting Law
  • Pre-Need Plan Code
1998-2007 Elected Member of the Philippine Congress for three consecutive terms
1992-1998 Cabinet Member of President Ramos

President and CEO, The Land Bank of the Philippines

1992-1998 President and CEO of the Landbank of the Philippines

Lapus steered the bank from number 18 to become the 3rd biggest in the banking industry and best performing GFI in a span of six years

1987-1989 Cabinet Member of President Cory Aquino

Undersecretary, Department of Agrarian Reform (1987-1989) Chairman of the powerful House Committees on Ways and Means, Trade and Industry, Suffrage and Electoral Reforms and Vice-Chairman of Appropriations.

1979-1985
  • Youngest Managing Director of the German multinational company Triumph International (Phils.), Inc.
  • Chief Finance Officer (CFO) of the Ramcar Group
1969-1973 Auditor-in-Charge and Management Consultant at SGV & Co., CPA’s

Affiliations[19]

Benigno “Noynoy” Simeon Cojuangco Aquino III

Main article: Benigno Aquino III

Benigno “Noynoy” Simeon Cojuangco Aquino III was born on Feb. 8, 1960 in Manila, Philippines. He is a Filipino politician who formerly served as president of the Philippines (2010–2016) and was the scion of a famed political family.[20]

Political life

In 1998, he made the move to politics as a member of the Liberal Party, serving the constitutional maximum of three consecutive terms as a representative of the 2nd district of Tarlac province. During this time he also served as deputy speaker of the House of Representatives of the Philippines (2004–06), but he resigned from the post in advance of joining other Liberal Party leaders in making a call for the resignation of Pres. Gloria Macapagal Arroyo (2001–10), who was accused of corrupt dealings including the rigging of the 2004 presidential election. From 2006 Aquino served as vice-chairman of the Liberal Party, and in 2007, at the end of his final term in the House of Representatives, he made a successful bid for a Senate seat.

A group of lawyers and activists formed the Noynoy Aquino for President Movement (NAPM) — and a nationwide campaign led by the son of the late influential businessman, Chino Roces, began to collect a million signatures in order to persuade Aquino to run for President. In the last weekend of August, Senator Aquino and his fellow partymate in the Liberal Party, Senator Mar Roxas and an unnamed presidential aspirant commenced days of talks to decide what to do for next year's elections.

On September 1, 2009, in a press conference at the Club Filipino in Greenhills, San Juan City, Senator Roxas, a leading candidate for the Liberal Party nomination announced his withdrawal in the presidential race and expressed his support for Aquino's candidacy. Sen. Aquino later stood side by side Sen. Roxas, but did not make a public statement on the said press conference.

In September 2009 Aquino announced his candidacy in the 2010 presidential race. His mother, Corazon "Cory" Aquino, to many a symbol of democratic rule in the Philippines, had died the previous month, an event that heightened Aquino’s profile and served as a catalyst for his seeking higher office, as well as his sister, Kris Aquino, popularity in the show business. Though his opponents for the presidency included such seasoned politicians as Joseph Estrada, who had previously served as president of the Philippines (1998–2001), Aquino was considered the front-runner from the time that he entered the race. In the elections held on May 10, Aquino won the presidency by a wide margin.[20]

Career timeline[21]

Years Career & Contributions
1981–1983 Shortly after graduating from the Ateneo, Aquino joined his family in exile in Boston.
1983–1984 NGO: After his father Ninoy Aquino’s death, he served as a member of the philanthropic group Philippine Business for Social Progress.
1985-1986 CORPORATE WORK: He was assistant for advertising and promotion at Mondragon Philippines, and later retail sales supervisor at Nike Shoes.
1986-1993 MINOR FAMILY BUSINESS: He joined two family-owned corporations, Instra Strata Assurance Corp. (as vice president) and Best Security Agency Corp. (as vice president and treasurer).
1993–2008 MAJOR FAMILY BUSINESS: He was as Executive Assistant for Administration for Central Azucarera de Tarlac, a sugar refinery owned by the Cojuangco clan, his mother’s side of the family. In 1996, he became a Field Services Manager, a position he held until 2008.
1998–2007 LEGISLATIVE: At 38, he ran and won as representative of the 2nd district of Tarlac. In the same election year, two relatives—second cousin and Lakas-Kampi-CMD presidential candidate Gilberto Teodoro and uncle, former education secretary Jesli Lapus—won as representatives in the other districts of Tarlac. Aquino was re-elected in the 2001 and 2004 elections.
2004 He became Deputy House Speaker until he was stripped of the position when he joined calls for President Gloria Macapagal-Arroyo to resign during the height of the “Hello Garci” scandal in 2005.
2007–2010 LEGISLATIVE: After serving three terms in the Lower House, Aquino joined the senatorial race in 2007. He placed 6th. In his first term, he chairs the committee on Local Government and is the vice chair of the Committee on Justice and Human Rights. He is also the oversight committee chair on the Autonomous Region in Muslim Mindanao Organic Act.
2010-PRESENT After winning the presidential elections in 2010, Aquino has now been serving the Philippines for 6 years as he awaits for his term to end this 2016.

Affiliations

Business affiliations

Paolo Benigno “Bam” Aquino

Main article: Bam Aquino
Senator Bam Aquino picture in his website bamaquino.com

Paolo Benigno “Bam” Aquino IV is a social entrepreneur and at present, a senator who ran under the banner of the Liberal Party. A registered voter of Barangay San Jose in Concepcion, Tarlac, Aquino filed his Certificate of Candidacy for senator on October 5, 2012.[22] The youngest senator of the 16th Congress of the Republic of the Philippines and a world-renowned social entrepreneur, Sen. Bam Aquino has dedicated his career to empowering the youth and the poor, helping Filipinos improve their lives through entrepreneurship and with effective support systems.[23]

Aquino said several people urged him to run for the Senate including Sen. Francis “Kiko” Pangilinan and Gawad Kalinga's Tony Meloto. A first cousin of President Benigno Aquino III. He is the son of Benigno “Ninoy” Aquino’s youngest brother Paul Aquino and his wife Melanie. Last year, Bam married his girlfriend Mary Fatima “Timi” Gomez in Tagaytay.

At 25, Aquino became the chairman of the National Youth Commission, the youngest person ever to head a national government agency. In 2006, after his stint with government, Bam established a program that helps female micro-entrepreneurs get better incomes for their families. This is what is now known as the Hapinoy Program.

On his first year as senator, he authored the Go Negosyo Law, the first pro-poor and inclusive growth bill in the 16th Congress, and passed the Philippine Lemon Law to protect consumers against the sale of defective vehicles. In just two years as a Senator, Bam was able to have four of his measures into laws, namely the Philippine Competition Act, a landmark legislation that levels the playing field for all business, whether big or small, as it will penalize cartel-like behaviors, anticompetitive agreements, abuses of dominant position, and anti-competitive mergers and acquisitions. He also pushed for the passage of the Foreign Ships Co-Loading Act, which allows foreign ships carrying imported cargoes and cargoes to be exported out of the country to dock in multiple ports, leading to lower cost in logistics and prices of goods in the market. Moreover, the Philippine Lemon Law is his first pro-consumer legislation. Lastly, he worked for the passage of the Go Negosyo Act, which mandates the Department of Trade and Industry (DTI) to establish Negosyo Centers all over the country that will provide access to linkages to bigger markets and financing, business development programs, and a unified and simplified business registration process. As of August 2015, 75 business centers have already been put up. He passed four more laws in 2015, including landmark legislation – the Philippine Competition Act – set to revolutionize the playing field for businesses, particularly for MSMEs and start-ups. Other laws under his belt include the Amendments to the Sabotage Policy, the Youth Entrepreneurship Act, and the Microfinance NGOs Act while the Sangguniang Kabataan Reform Act and the Credit Surety Fund Cooperatives Act are awaiting the President’s signature.

Career timeline

Year Career & Contributions
2013-PRESENT
  • Senator, Senate of the Philippines
  • Chairman, Senate Committee on Trade, Commerce, and Entrepreneurship
  • Chairman, Senate Committee on Youth
2012-2013 President, MicroVentures Foundation
2012 Host, SME Go! Powered by GoNegosyo, GMA News TV
2007-2012 President, MicroVentures Incorporated
2006-2013 President, TAYO Foundation
2008-2009 Host, Start-Up, ABS-CBN News Channel
2007 Editor, Young Southeast Asia
2007 Managing Director, Microventures, Inc.
2006-2008 President, Megamobile, Inc.
2006-2007 Host, Yspeak, Studio 23, ABS-CBN Broadcasting Network
2006 Chairman and Chief Executive Officer, National Youth Commission
2001-2006 Commissioner-At-Large, National Youth Commission
2001-2006 Host, Breakfast, Studio 23, ABS-CBN Broadcasting Network
1999-2000 Special Projects Group, ABS-CBN Foundation

Affiliations:[23]

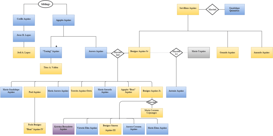
Genealogy

This diagram shows the historical ancestry of the Aquino family, from Servillano Aquino's generation to the present day Aquino of the Philippines today.

References

  1. "The Aquino Clan". Edisonism. Retrieved April 20, 2016.
  2. 1 2 3 4 5 6 7 8 9 10 11 "The Aquino Clan of Politicians". EDISONISM. Retrieved April 24, 2016.
  3. 1 2 3 Quirino, Carlos (1995). Who's Who In Philippine History. Tahanan Books.
  4. Santolan, Joseph. "Corazon Cojuangco Aquino, 1933-2009 - World Socialist Web Site". www.wsws.org. Retrieved 2016-04-27.
  5. 1 2 Tharoor, Ishaan (2010-05-11). "In the Philippines, a Landslide Victory for the Aquino Dynasty". Time. ISSN 0040-781X. Retrieved 2016-04-27.
  6. 1 2 "Cory Aquino - Essential Cory Aquino". www.coryaquino.ph. Retrieved 2016-04-27.
  7. 1 2 Times, Special To The New York (1986-02-26). "FROM A SYMBOL TO A LEADER: THE RISE OF CORAZON AQUINO". The New York Times. ISSN 0362-4331. Retrieved 2016-04-27.
  8. 1 2 Santolan, Joseph. "Corazon Cojuangco Aquino, 1933-2009 - World Socialist Web Site". www.wsws.org. Retrieved 2016-04-27.
  9. Pearse, Damien (2009-07-31). "Ex-Philippines president Corazon Aquino dies". The Guardian. ISSN 0261-3077. Retrieved 2016-04-27.
  10. 1 2 "Noynoy Aquino announces bid for presidency in 2010". GMA News Online. Retrieved 2016-04-27.
  11. 1 2 Santolan, Joseph. "Noynoy Aquino wins Philippine presidency - World Socialist Web Site". www.wsws.org. Retrieved 2016-04-27.
  12. 1 2 3 4 5 6 Salonga, Jovito R. (February 2010). The Lives and Times of Gerry Roxas and Ninoy Aquino. Mandaluyong City: Regina Publishing Co., Inc.
  13. "Cory Aquino - Essential Cory Aquino". www.coryaquino.ph. Retrieved 2016-04-28.
  14. 1 2 3 4 5 6 "Benigno Aquino Biography". Encyclopedia of World Biography. Advameg, Inc. Retrieved April 24, 2016.
  15. University, Santa Clara. "Business and Engineering - Notable Alumni - About - Alumni - Santa Clara University". www.scu.edu. Retrieved 2016-04-27.
  16. "List of Public Companies Worldwide, Letter - Businessweek - Businessweek". www.bloomberg.com. Retrieved 2016-04-27.
  17. "HOUSE OF REPRESENTATIVES | 16th Congress of the Philippines". www.congress.gov.ph. Retrieved 2016-04-27.
  18. Department of Education, Philippines. "Secretary Jesli A. Lapus" (PDF). Department of Education Philippines.
  19. 1 2 3 AIM. "AIM Alumni Leadership Foundation, Inc.". AIM. Retrieved April 22, 2016.
  20. 1 2 Albert, Melissa. "Benigno Aquino III". Encyclopaedia Britannica. Retrieved April 20, 2016.
  21. Medalla, Joan. "Halalan: Candidates Profile". ABS-CBN News. Retrieved April 20, 2016.
  22. "Halalan 2013". ABS-CBN. Retrieved April 20, 2016.
  23. 1 2 "Senator Paolo Benigno "Bam" Aquino IV". Senate of the Philippines. Retrieved April 20, 2016.
This article is issued from Wikipedia - version of the 11/17/2016. The text is available under the Creative Commons Attribution/Share Alike but additional terms may apply for the media files.