First Bull Run Union order of battle
The following units and commanders fought in the First Battle of Bull Run on the Union side. The Confederate order of battle is shown separately. Order of battle compiled from the army organization[1] during the battle[2] and the reports.[3]
Abbreviations used

Organization of the Union Army of Northeastern Virginia in the First Battle of Bull Run
Military rank
- BG = Brigadier General
- Col = Colonel
- Ltc = Lieutenant Colonel
- Maj = Major
- Cpt = Captain
- Lt = Lieutenant
Other
- w = wounded
- mw = mortally wounded
- k = killed
- c = captured
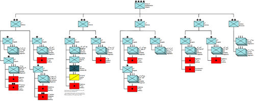
Army of Northeastern Virginia
BG Irvin McDowell, Commanding
General Staff:
- Chief of Artillery: Maj William F. Barry
- Chief Engineer: Maj John G. Barnard
- Chief Quartermaster: Cpt Otis H. Tillinghast (mw)
| Division | Brigade | Regiments and Others |
|---|---|---|
|
First Division
|
First Brigade
|
|
| Second Brigade |
| |
| Third Brigade |
| |
| Fourth Brigade |
| |
|
Second Division
|
First Brigade
|
|
| Second Brigade
|
| |
|
Third Division
|
First Brigade |
|
| Second Brigade
|
| |
| Third Brigade
|
| |
|
Fourth (Reserve) Division[8] |
no brigade organization |
|
|
Fifth Division
|
First Brigade[9]
|
|
| Second Brigade
|
|
Notes
- ↑ Multiple commander names indicate command succession of command during the battle or the campaign.
- ↑ The Manassas Campaign, Virginia, July 21, 1861 - Union order of battle; Manassas National Battlefield Park - The Battle of First Manassas, Union order of battle; Official Records, Series I, Volume II, pages, 314-315
- ↑ Official Records, Series I, Volume II, pages, 1024-1026
- ↑ At this time the 3rd New York Independent Light Artillery formed a company of the regiment and was engaged.
- ↑ Commanded the regiment when Colonel McConnell was sick (see: Richardson's report)
- ↑ Companies C and G, 2nd Infantry; B, D, G, H, and K, 3rd Infantry; and G, 8th Infantry
- ↑ Companies A and E, 1st Cavalry; B, E, G, and I, 2nd Cavalry; and K, 2nd Dragoons.
- ↑ Not engaged
- ↑ In reserve at Centreville and not engaged in the battle proper. Had some skirmishing with the enemy while covering the retreat of the Army
- ↑ This consisted of the field guns of the 8th New York Militia, manned by detachments from the 8th and 29th New York Volunteer Infantry
References
- Manassas National Battlefield Park - The Battle of First Manassas.
- The Manassas Campaign, Virginia, July 21, 1861.
- Robert Underwood Johnson, Clarence Clough Buell, Battles and Leaders of the Civil War: The Opening Battles, Volume 1 (Pdf), New York: The Century Co., 1887.
- U.S. War Department, The War of the Rebellion: a Compilation of the Official Records of the Union and Confederate Armies, U.S. Government Printing Office, 1880–1901.
This article is issued from Wikipedia - version of the 9/7/2016. The text is available under the Creative Commons Attribution/Share Alike but additional terms may apply for the media files.