Leaky integrator

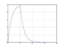
A graph of a leaky integrator; the input changes at T=5.

In mathematics, a leaky integrator equation is a specific differential equation, used to describe a component or system that takes the integral of an input, but gradually leaks a small amount of input over time. It appears commonly in hydraulics, electronics, and neuroscience where it can represent either a single neuron or a local population of neurons.[1]

This is equivalent to a 1st-order lowpass filter with cutoff frequency far below the frequencies of interest.[2]

Equation

The equation is of the form

where C is the input and A is the rate of the 'leak'.

General solution

Its general solution is

where k is a constant.

References

  1. Eliasmith, Anderson, Chris, Charles (2003). Neural Engineering. Cambridge, Massachusetts: MIT Press. p. 81.
  2. http://dsp.stackexchange.com/questions/3179/is-a-leaky-integrator-the-same-thing-as-a-low-pass-filter
This article is issued from Wikipedia - version of the 11/18/2016. The text is available under the Creative Commons Attribution/Share Alike but additional terms may apply for the media files.