LePUS3

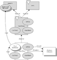
Example: Codechart modelling the Composite pattern in LePUS3

LePUS3[1] is a language for modelling and visualizing object-oriented (Java, C++, C#) programs and design patterns.[2] It is defined as a formal specification language,[3][4] formulated as an axiomatized subset of First-order predicate logic. A diagram in LePUS3 is also called a Codechart.[5] LePUS, the name of the first version of the language, is an abbreviation for Language for Pattern Uniform Specification.

Purpose

LePUS3 is tailored for the following purposes:

Context

LePUS3 belongs to the following families of languages:

Vocabulary

LePUS3 was designed to accommodate for parsimony and for economy of expression. Its vocabulary consists of only 15 visual tokens.

LePUS3 Vocabulary

Tool support

The Two-Tier Programming Toolkit[6][7] can be used to

Design patterns

LePUS3 was specifically designed to model, among others, the 'Gang of Four' design patterns, including abstract factory, factory method, adapter, decorator, composite, proxy, iterator, state, strategy, template method, and visitor. (See "The 'Gang of Four' Companion") [2] The abbreviation LePUS for "Language for Pattern Uniform Specification" is used because the precursor of this language was primarily concerned with design patterns. The implementation of design patterns specified in LePUS3 can be automatically verified by the TTP Toolkit.[8]

Examples

LePUS3 is particularly suitable for modelling large programs, design patterns, and object-oriented application frameworks. It is unsuitable for modelling non object-oriented programs, architectural styles, and undecidable and semi-decidable properties.

References

  1. Eden, Amnon; contributions by Jonathan Nicholson (2011). Codecharts: Roadmaps and Blueprints for Object-Oriented Programs (PDF). Hoboken, New Jersey: Wiley/Blackwell.
  2. 1 2 Amnon H. Eden, with contributions from Jonathan Nicholson. "Modelling Design Patterns, Chapter 11 in Codecharts: Roadmaps and Blueprints for Object-Oriented Programs" (PDF).
  3. Amnon H. Eden; Epameinondas Gasparis; Jonathan Nicholson (2007). "LePUS3 and Class-Z Reference Manual". University of Essex.
  4. Gasparis, Epameinondas; Jonathan Nicholson; Amnon H Eden (2008-09-19). LePUS3: An Object-Oriented Design Description Language (PDF). DIAGRAMS 2008. Herrsching, Germany.
  5. Codechart, formal definition
  6. Two-Tier Programming Toolkit
  7. Gasparis, Epameinondas; Amnon H. Eden; Jonathan Nicholson; Rick Kazman (2008-05-10). The Design Navigator: Charting Java Programs (PDF). 30th IEEE International Conference on Software Engineering--ICSE. Leipzig, Germany.
  8. 1 2 Nicholson, Jonathan; Epameinondas Gasparis; Amnon H Eden; Rick Kazman (2009). Automated Verification of Design Patterns with LePUS3 (PDF). The 1st NASA Formal Methods Symposium–NFM 2009. Moffett Field, CA.
Wikimedia Commons has media related to LePUS3.
This article is issued from Wikipedia - version of the 6/1/2016. The text is available under the Creative Commons Attribution/Share Alike but additional terms may apply for the media files.