Western Romance languages

Western Romance
Geographic
distribution:
France, Iberia, Northern Italy, and Switzerland
Linguistic classification:

Indo-European

Subdivisions:
Glottolog: west2813[1]

{{{mapalt}}}

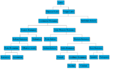
Classification of Romance languages
The Romance language family (simplified)

Western Romance languages are one of the two subdivisions of a proposed subdivision of the Romance languages based on the La Spezia–Rimini line. They include the Gallo-Romance and Iberian-Romance branches as well as northern Italian. The subdivision is based solely on the use of the "s" for pluralization and the weakening of some consonants, but that makes the categorization highly problematic because there is much higher lexical similarity between all dialects of Italian and French than between French and Spanish. There is also much higher morphological similarity between Spanish and Italian dialects than between Italian and French.

Based on mutual intelligibility, Dalby counts a dozen languages: Portuguese, Spanish, Asturian-Leonese, Aragonese, Catalan, Gascon, Provençal, Gallo-Wallon, French, Franco-Provençal, Romansh, and Ladin.[2] This classification criterion is however problematic, due to the much higher levels of mutual intelligibility between Italic and Iberian languages than between either of these with Gallo-Romance languages.[3]

Some classifications include Italo-Dalmatian; the resulting clade is generally called Italo-Western Romance. Other classifications place Italo-Dalmatian with Eastern Romance.

Sardinian does not fit into either Western or Eastern Romance, and may have split off before either.

Today the four most-widely spoken standardized Western Romance languages are Spanish (c. 410 million native), Portuguese (c. 220 million native, another 45 million or so second-language speakers, mainly in Lusophone Africa), French (c. 75 million native speakers, another 70 million or so second-language speakers, mostly in Francophone Africa), and Catalan (c. 7.2 million native). Many of these languages have large numbers of non-native speakers; this is especially the case for French, in widespread use throughout West Africa as a lingua franca.

Gallo-Romance

Gallo-Romance includes:[4]

Gallo-Romance can include:

The Oïl languages, Arpitan and Rhaeto-Romance languages are sometimes called Gallo-Rhaetian.

Iberian-Romance

Iberian Romance languages of the Iberian Peninsula include:[4]

References

  1. Hammarström, Harald; Forkel, Robert; Haspelmath, Martin; Bank, Sebastian, eds. (2016). "Western Romance". Glottolog 2.7. Jena: Max Planck Institute for the Science of Human History.
  2. David Dalby, 1999/2000, The Linguasphere register of the world’s languages and speech communities. Observatoire Linguistique, Linguasphere Press. Volume 2. Oxford.
  3. 1 2 Nordhoff, Sebastian; Hammarström, Harald; Forkel, Robert; Haspelmath, Martin, eds. (2013). "Western Romance". Glottolog. Leipzig: Max Planck Institute for Evolutionary Anthropology.
This article is issued from Wikipedia - version of the 5/16/2016. The text is available under the Creative Commons Attribution/Share Alike but additional terms may apply for the media files.